An R package for building and simulating deterministic compartmental models with memory.
You can install denim from CRAN with:
install.packages("denim")Or install the development version of denim from GitHub with:
# install.packages("devtools")
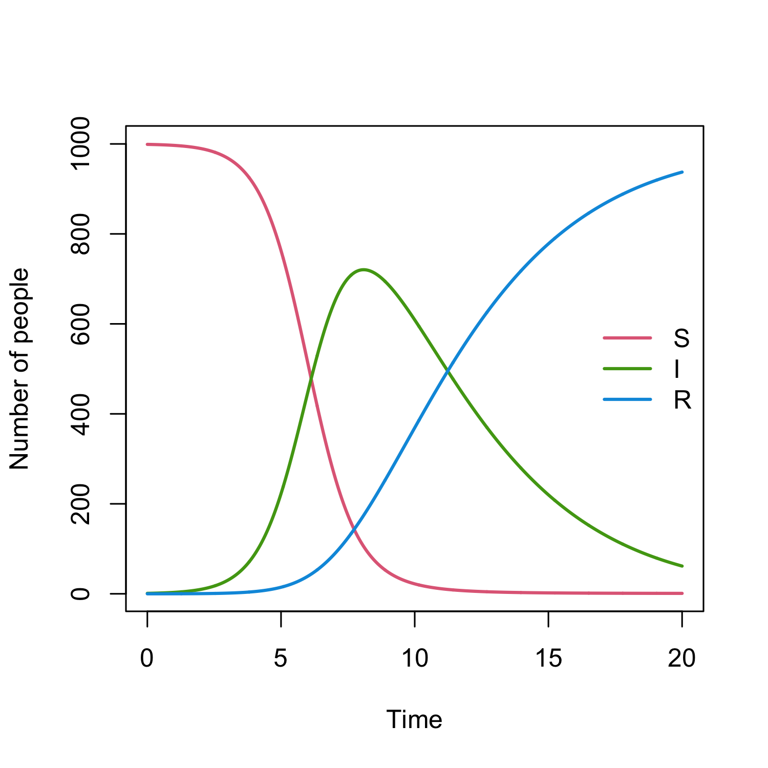
devtools::install_github("thinhong/denim")This is a basic example to illustrate the specification of a simple SIR model, which contains three compartments susceptible (S), infected (I) and recovered (R). The recovery probabilities of infected individuals are gamma distributed in this example:
library(denim)
transitions <- denim_dsl({
S -> I = beta * S * I / N
I -> R = d_gamma(rate = 1/3, shape = 2)
})
parameters <- c(
beta = 1.2,
N = 1000
)
initialValues <- c(
S = 999,
I = 1,
R = 0
)
simulationDuration <- 20
timeStep <- 0.01
mod <- sim(transitions = transitions, initialValues = initialValues,
parameters = parameters, simulationDuration = simulationDuration,
timeStep = timeStep)The output is a data frame with 4 columns: Time,
S, I and R
head(mod)
#> Time S I R
#> 1 0.00 999.0000 1.000000 0.000000e+00
#> 2 0.01 998.9880 1.011982 5.543225e-06
#> 3 0.02 998.9759 1.024097 2.219016e-05
#> 4 0.03 998.9636 1.036346 5.000038e-05
#> 5 0.04 998.9512 1.048730 8.903457e-05
#> 6 0.05 998.9386 1.061252 1.393545e-04We can plot the output with:
plot(mod, ylim = c(1, 1000))